目 录
一、RWA 融资中的数据传输链路剖析
二、底层资产所有权及收益权转移到WFOE的数据合规问题
三、数据上链(联盟链)过程中的数据合规问题
四、联盟链数据到境外公链的传输过程合规问题
在当今金融创新的浪潮中,现实世界资产融资(以下简称“RWA融资”)模式正逐渐成为境内企业开拓融资渠道的新选择。受限于境内法律、监管层面对于虚拟货币融资的限制,该模式难以在境内实现;而在拥有先进金融科技生态的中国香港地区已推出相关监管政策支持此类创新融资模式,境内企业可采用“境内资产+离岸SPV+香港发行”[注1]模式,通过香港金管局推出的Ensemble沙盒合规发行ICO来实现RWA融资。(方案细节详见《香港<稳定币条例草案>颁布后内地企业跨境RWA融资机会》)
实践中,就RWA的香港发行,已有现实案例。例如,2024年8月,朗新科技集团股份有限公司(以下简称“朗新科技”或“朗新”)联合蚂蚁数科在香港完成的国内首单基于新能源实体资产的RWA融资项目,以朗新旗下新电途作为新能源数字化平台的运营方和服务方,将平台上运营的部分充电桩作为RWA锚定资产,基于可信数据在区块链上发行“充电桩”数字资产,每一个数字资产代表对应充电桩的部分收益权,该项目为境内企业以其实体资产实施RWA融资模式树立了典范;随后,协鑫于2024年12月完成光伏RWA融资项目资产上链及代币发行,涉及金额超2亿元人民币,成为国内首单光伏实体资产RWA,助力国内绿色资产与境外资金高效连接,实现数字技术赋能实体产业,同时对增强光伏资产流动性,促进经济高质量可持续发展具有深远意义。
虽然在发行角度,市场普遍将RWA与传统ABS项目进行类比,但需要注意到基于区块链技术的RWA与传统ABS在数字科技成分方面的重大差异,并应更加关注RWA中涉及的数据传输、利用等方面的合规问题。在RWA融资过程中,底层资产相关数据(以充电桩为例,包括但不限于设备状态信息、参数、充电量、用户个人信息等)在从其产生至以一定形式呈现给境外投资者的传输链路上存在数据转移、上链及出境等一系列流转步骤。在当前境内数据监管各步骤中均存在一定的数据合规风险,本文将结合上述RWA案例的数据传输链基于目前国内的立法及监管原则,尝试解构和分析RWA各流转步骤中对应的数据合规问题。
01
RWA 融资中的数据传输链路剖析

上图系结合目前已实施的RWA融资案例总结得出的常见数据传输路径。
以朗新充电桩资产RWA融资项目为例,其首先需要通过充电桩内置的IoT设备实时采集充电时长、电量、设备状态等运营数据,以及运营过程中通过相关软件持续收集用户注册信息、交易记录等个人信息;采集后,数据将通过特定的技术手段和网络通道,传输至境内的中间节点[注2],并对数据进行初步的整理、清洗和加密处理,以确保数据的准确性和安全性;接着,经处理的数据将经一定程度的交叉验证后完成上链(境内联盟链),并在境内联盟链生成唯一资产哈希(如SHA-256)存证,完成资产确权,对应的RWA通证则部署在境外的高性能的公链上。境外流通的RWA通证和境内上链的数据,通过跨链桥的方式进行映射和绑定,且映射至境外的为资产相关数据的哈希值或经脱敏处理的数据(如转化成范围值或脱敏统计值后的信息),原始数据仍在境内留存;对于境外投资者而言,其能查阅不包含受监管数据的[注3]发行公开文件、资产报告等形式的文件及其他经脱敏处理后的相关数据,如脱敏后的运营数据、受监管数据的哈希值等内容,且可通过零知识证明(ZKP)等技术手段对脱敏后数据与原始数据进行验证并返回是否为“可信状态”(验证过程中投资者无法接触原始数据)。最终,通过上述路径实现数据上链存储与后续的智能合约交互,实现收益分配、质押清算等自动化管理,为资产的通证化和融资交易提供支持。
02
底层资产所有权及收益权转移到WFOE的数据合规问题
当底层资产所有权及收益权转移至为RWA融资而设立的、由境外融资主体SPV协议控制的WFOE(外商独资企业)时,无论相关数据是否由底层资产运营方、资产管理方或其他第三方公司代为运营[注4],WFOE作为底层资产及相关数据的权益人,一般应推定其在资产相关数据处理活动中自主决定处理目的和处理方式,故而需作为数据处理者、严格遵守《个人信息保护法》《数据安全法》《网络安全法》及其配套规定,履行数据处理者的各项义务,包括但不限于:确保具备个人信息处理的合法性基础、履行告知义务、落实数据安全保护措施、规范委托处理、共享等数据传输行为、严格履行个人信息跨境传输的合规要求等。
此外,对于资产转让前已收集的个人信息,考虑到系因资产转让导致的个人信息处理者变更,应根据《个人信息保护法》第22条之规定履行告知义务,将接收方的名称、联系方式等变更情况告知相关个人;且WFOE在后续数据处理过程中,若涉及变更原先的个人信息处理目的、处理方式的,还应当重新取得个人同意。
03
数据上链(联盟链)过程中的数据合规问题
(一) 上链前的数据流转程序
1. 关于数据收集
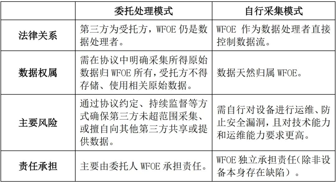
在采取IoT收集资产相关数据时,若公司无相关自有设备、技术进行采集,则需要委托第三方进行采集或向第三方购买设备进行采集(此种情形下亦可能因设备商提供SaaS存储服务等原因而与其构成委托处理关系)从而与第三方构成数据委托处理关系。在委托处理模式和自行采集模式下公司分别存在不同的法律责任和合规风险,对比情况如下:

无论采取何种方式进行采集数据,“上链”数据均需同时满足“完整性”“有效性”和“及时性”,IoT数据要能够完整地反馈设备状态和产量信息,运营数据要能完整地反馈运营结构,数据内容应能够真实反馈当前资产的状态并按照约定频率及时上送。在此过程中,数据采集设备可能需要提前经过认证,并被赋予唯一的“身份认证”标识,正式注册为可信设备。
2. 关于收集后的中间节点处理
该步骤主要目的系从收集到的资产相关数据中整理、清洗拟上链数据,并对需要进行脱敏的数据进行初步加密处理,以使得拟上链数据符合正确性、隐私性、可用性的链上数据标准。该步骤同样可能因WFOE自身不具备相应处理能力而涉及委托第三方处理数据的可能性,此时WFOE仍需作为数据处理者履行委托方的相关法律义务。
3. 关于上链前的数据验证机制
目前境内联盟链主要通过可信采集设备认证、联盟链自治验证机制或区块链预言机[注5]实现资产相关数据上链,但鉴于RWA融资对于底层资产数据真实性、可靠性有严格要求,故无法排除未来部分联盟链内部规则或者监管部门规则提出对上链数据需进行前置审计等其他方式进行上链数据验证的要求。
(二) 与联盟链平台方的数据合作关系
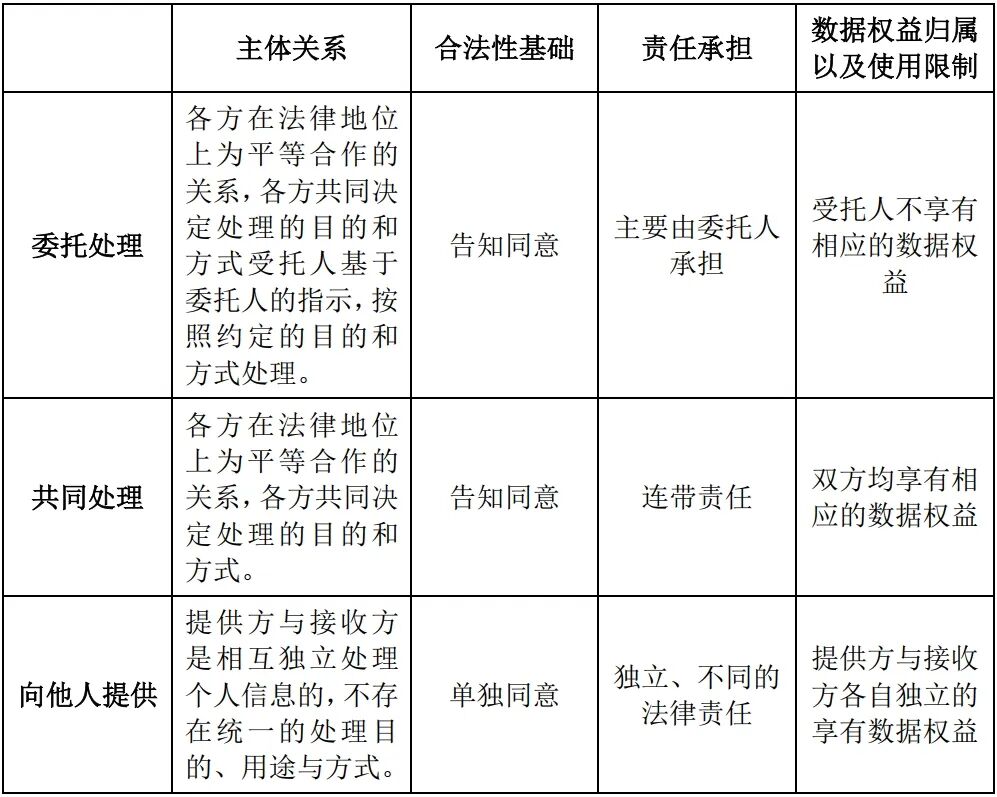
对于上链数据,从WFOE与联盟链平台提供者之间数据处理合作关系角度,存在委托处理、共同处理或向他人提供三种可能情形,三者在责任划分与合规要点上存在显著差异,对比情况如下:

结合朗新与蚂蚁数科在数据上链事宜中的合作情况,朗新将数据提供给联盟链平台方蚂蚁数科,由其负责数据上链及后续部分管理操作,此时朗新对相关数据仍保留控制权、自主决定数据处理方式和目的,蚂蚁数科仅根据朗新指示及协议约定提供上链、存证及后续与境外公链连接的跨链桥搭建的技术支持,但蚂蚁数科在此过程中无法自主决定数据处理方式和目的。因此,笔者倾向于理解前述双方构成委托处理关系。
在委托处理模式下,朗新科技作为数据控制者,需与联盟链平台方签订详细的数据处理协议,明确数据处理的目的、方式、范围等内容,同时监督平台的数据处理活动是否符合约定及相关法律法规要求。
04
联盟链数据到境外公链的传输过程合规问题
数据存储于联盟链并生成存证证书后,联盟链存证的哈希值通过跨链桥(如蚂蚁链)映射至境外公链,形成“境内联盟链存证+境外公链流通”架构,代币智能合约通过哈希值与境内资产绑定,确保代币对应真实资产。该架构下,受监管数据经过哈希技术处理后形成代码形式的哈希值、以此实现需跨境传输的个人信息的“匿名化”处理,从而在相关数据传输至境外公链时无需受境内数据出境合规要求的限制。
然而,哈希技术虽能在一定程度上使得生成的哈希值难以还原至原始数据、并保障原始数据不被未经授权的修改,但从法律角度并不当然满足跨境传输合规要求,争议核心在于哈希技术处理后的数据是否能够被视为完成了法律上的“匿名化”。从技术原理来看,哈希技术是一种将任意长度输入数据转换为固定长度唯一输出(哈希值)的密码学算法,算法所使用的哈希函数是一种单向函数,理论上通过哈希值几乎无法直接还原原始数据。然而,在实际应用场景中,若境外主体利用哈希值反向碰撞破解(如彩虹表攻击),或者通过比对哈希值库推断原始数据内容等其他利用特定算法和强大计算能力的攻击手段,仍然存在一定概率通过哈希值反向推测出原始数据的部分内容。若境外公链的运营方获取哈希值后,通过上述攻击手段还原原始数据,将导致用户个人信息等数据泄露,即哈希值仍可通过一定手段以识别特定自然人、原始数据未通过哈希技术实现匿名化处理,此时企业向境外传输一定数量级的未经匿名化处理的个人信息依然违反数据出境合规要求。退一步而言,即使目前哈希技术在当前的技术能力限制下已能达到匿名化程度,但在实践中,“匿名化”并非是绝对、静态的状态,随着数据处理技术提升、数据处理活动复杂、数据融合的可能性增加,匿名化数据也可能再反向转为“去标识化”状态。
因此,笔者建议拟采用类似交易架构实施RWA融资企业在跨境传输数据前仍需要对拟传输的数据类型、量级、性质,以及相关数据的敏感性与重要性进行评估,并在评估的基础上,判断是否需履行必要的数据出境前置程序。
注释及参考文献
